就业信息
首页> 就业信息> 正文
【就业】广东省建筑设计研究院关于2017年建筑专业应届毕业生春季招考公告

点击量:1965 日期:2017/03/08 作者:段玉全 编辑:

 【就业】广东省建筑设计研究院关于2017年建筑专业应届毕业生春季招考公告

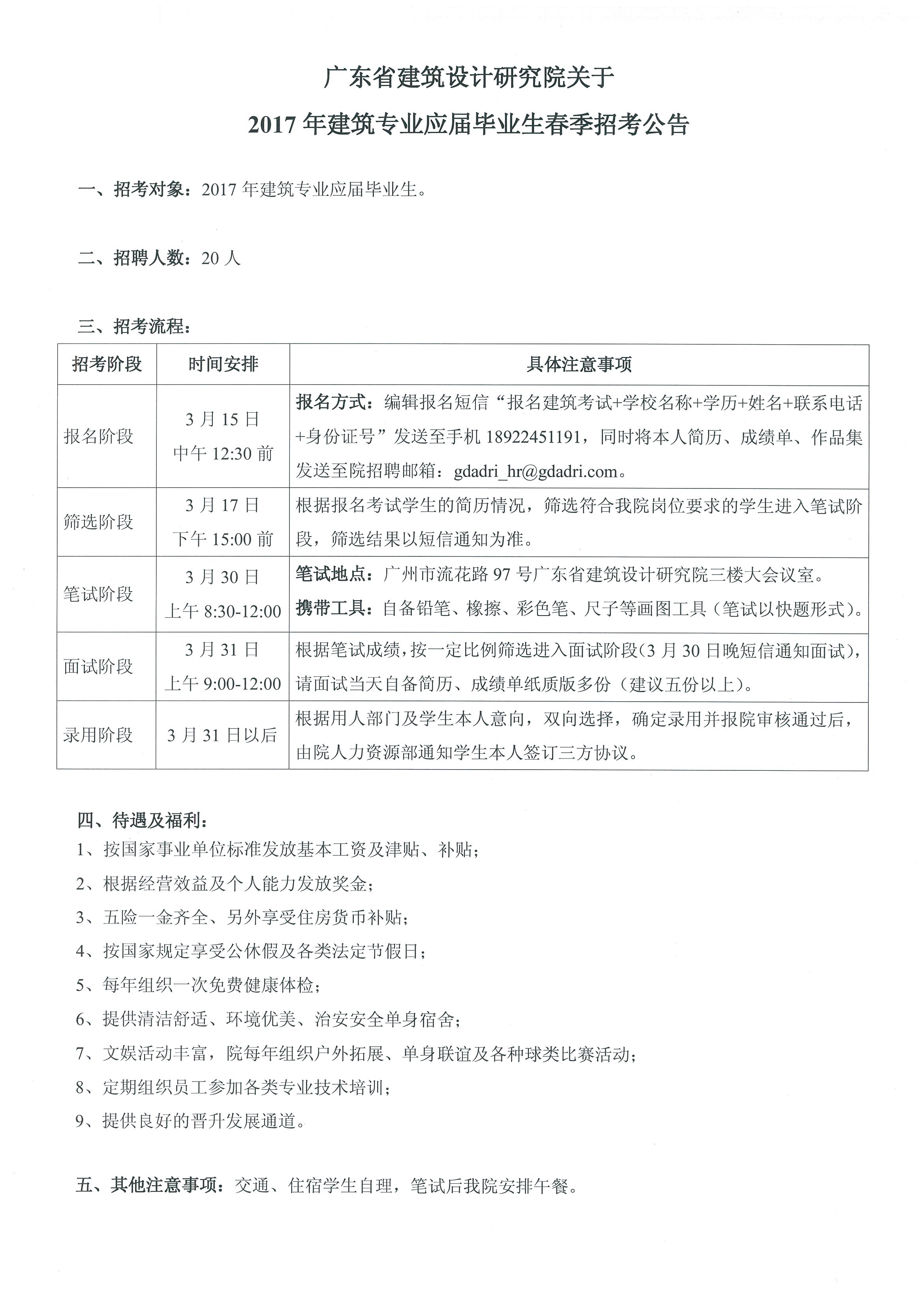
一、招考对象:2017年建筑专业应届毕业生

二、招考人数:20人

三、招考流程:

      1.报名方式一:联系学院辅导员段老师,办公地点:西南交通大学犀浦校区8232办公室,电话:66367505,邮箱304009226@qq.com

         报名方式二:联系广东省院招聘负责人(具体见附件)。

      2.广东省院拟定于3月23日-25日到西南交通大学犀浦校区8号教学楼组织笔试(具体时间另行通知)。