11相关同学、指导教师:
根据《关于组织参加第九届中国国际“互联网+”大学生创新创业大赛的预通知》,现正式启动西南交通大学2023年第九届中国国际“互联网+”大学生创新创业大赛选拔赛(院级),有关事项通知如下:
一、参赛方式和要求
(一)参赛项目能够紧密结合经济社会各领域现实需求,充分体现高校在新工科、新医科、新农科、新文科建设方面取得的成果,培育新产品、新服务、新业态、新模式,促进制造业、农业、卫生、能源、环保、战略性新兴产业等产业转型升级,促进 数字技术与教育、医疗、交通、金融、消费生活、文化传播等深度融合。
(二)参赛项目只能选择一个符合要求的赛道报名参赛,根据参赛团队负责人的学籍或学历确定参赛团队所代表的参赛学校,且代表的参赛学校具有唯一性。参赛团队须在报名系统中将项目所涉及的材料按时如实填写提交。已获本大赛往届总决赛各赛道金奖和银奖的项目,不可报名参加本届大赛。
(三)参赛人员(不含产业命题赛道参赛项目成员中的教师)年龄不超过 35 岁(1988年3月1日及以后出生)。
二、参赛赛道及组别
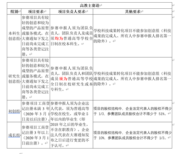
(一)高教主赛道分组

(二)“青年红色筑梦之旅”赛道

三、大赛总体安排
西南交通大学第九届中国国际“互联网+”大学生创新创业大赛将于2023年5月至10月举办:
1.2023年5月29日,正式开放报名;
2.2023年6月12日,开展院级初赛;
3.2023年6月16日下午14:00 犀浦校区三号教学楼,开展校级决赛;
4.2023年8月-10月,择优选拔项目参加省赛与国赛。
校内选拔赛分为院级选拔赛、校赛两级赛制。院级选拔赛由各学院负责组织实施,校级比赛由大赛组委会组织实施。
77779193永利官网参加主赛道报名队伍负责人加qq群760359345了解详情;参加“青年红色筑梦之旅”赛道报名队伍负责人加qq群850908764了解详情。
报名方式:本届大赛统一采用网上报名的方式,国赛平台报名:自5月29日起,各参赛团队通过登录“全国大学生创业服务网”(网址:cy.ncss.cn)进行报名。服务网的资料下载板块可下载学生操作手册指导报名参赛,微信公众号可进行赛事咨询。
(1)校内正式报名:主赛道的参赛学生下载并填写附件1《第九届中国国际“互联网+”大学生创新创业大赛西南交通大学校内选拔赛(主赛道)报名表》及创业计划书,在6月11日晚9点前发至邮箱jianzhuqingxie2001@163.com。
(2)参加“青年红色筑梦之旅”赛道报名同学,下载并填写附件2《第九届西南交通大学“互联网+”大学生创新创业大赛“青年红色筑梦之旅”校内选拔赛报名表》,在6月11日晚9点前发至邮箱jianzhuqingxie2001@163.com。
特此通知
77779193永利官网学生支持办公室
共青团77779193永利官网委员会
2023年6月2日