77779193永利官网
EN
交大首页
首页
学院概况
学院简介
领导班子
组织机构
师资队伍
建筑系
城乡规划系
风景园林系
美术系
教育教学
一级学科简介
博士学位点
硕士学位点
本科专业
博士后流动站
卓越工程师教育培养计划
精品课程
科学研究
特色科研领域
重点科研项目
科学研究团队
合作交流
合作项目
交流动态
党建工作
组织机构
党建通知
党建新闻
纪委工作
学习园地
相关下载
学生工作
学工概况
团学组织
学生工作制度
表格下载
校友工作
杰出校友
毕业留影
校友活动
诚聘英才
展示空间
信息中心
学院公告
本科生通知
研究生通知
学院新闻
下载中心
就业信息
学生空间
学术活动预告
本科生通知
首页
>
本科生通知
> 正文
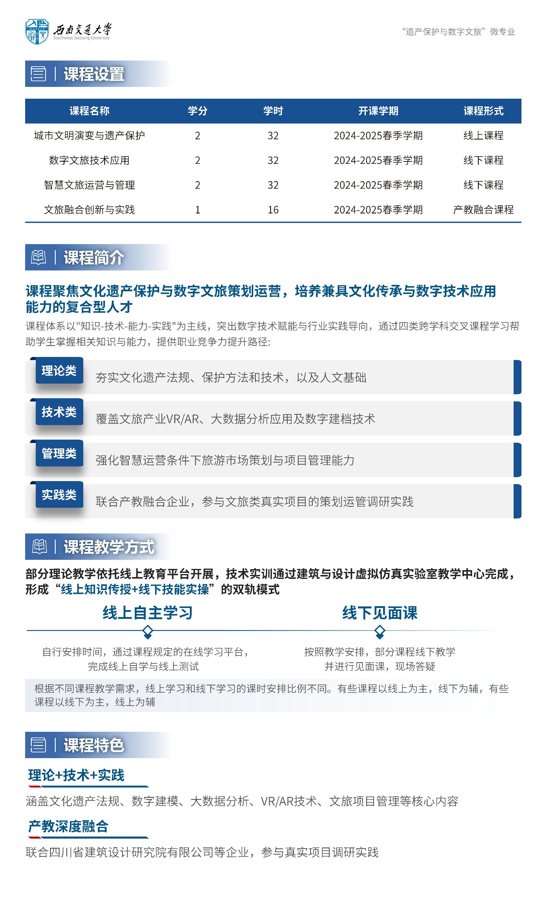
【招生简章】西南交通大学2024-2025学年春季学期“遗产保护与数字文旅”微专业招生简章
点击量:409
日期:2025/05/13
作者:学生支持办公室
编辑:刘野
上一篇:
无
下一篇:
【招生简章】西南交通大学2025年第二学士学位招生简章
附件【
西南交通大学微专业报名表.docx
】已下载
次
首页
学院概况
师资队伍
教育教学
科学研究
合作交流
党建工作
学生工作
校友工作
诚聘英才
展示空间